2年内发布 1386
中国科学院力学研究所(以下简称力学所)创建于1956年,是以钱学森先生工程科学思想建所的综合性国家级力学研究基地,在国际力学界享有盛誉,为我国航空航天事业及国家经济社会发展做出了重要贡献。
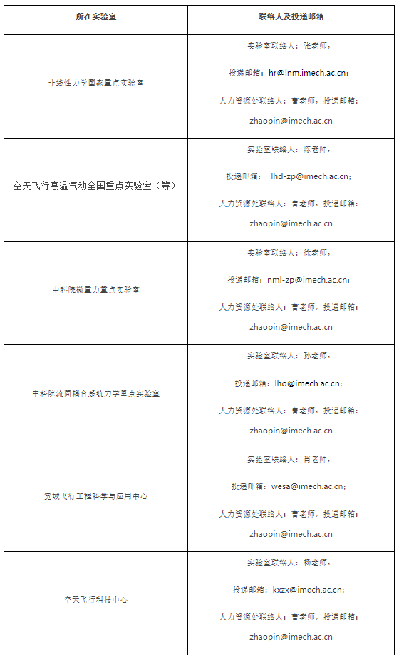
力学所现设有5个实验室和1个研究中心,包括:非线性力学国家重点实验室(LNM)、高温气体动力学国家重点实验室(LHD)、中国科学院微重力重点实验室(NML)、中国科学院流固耦合系统力学重点实验室(LMFS)、宽域飞行工程科学与应用中心(WESA),以及空天飞行科技中心。
现面向2021年应届毕业生、留学回国人员及社会人员公开招聘,诚挚欢迎有志青年加盟力学所,我们携手并进、共襄发展。
一、招聘岗位
本次招聘面向高校应届毕业生及社会在职人员,招聘特别研究助理岗位数量不限,详见附件(岗位不限于附件内容,可参考我单位研究员简介http://www.imech.cas.cn/kydw/zgjgwry/,直接与感兴趣的老师联系)。
二、招聘条件
1.具有良好的政治素质和道德修养,遵纪守法,身体健康;
2 获得博士学位3年以内,应届博士毕业生优先;
3.具有力学、航空宇航科学与技术、材料科学与工程、机械工程、控制科学与工程、动力工程及工程热物理、物理学、电气工程等相关专业背景;
4.申请时年龄一般不超过35周岁;
5.进站从事博士后研究人员,须将人事关系转入力学所,并保证全脱产从事博士后研究工作。
三、岗位待遇
1.基本年薪一般为20-60万元,针对特别优秀的人才,上不封顶。
2.提供流动公寓或住房补贴。
3.提供各类特别研究助理(博士后)项目申报机会。
4.特别研究助理(博士后)合同期满,可申请力学所事业编制岗位或中科院有关人才项目。
四、报名要求
1.报名时间:截至2023年2月28日。
2.应聘者须提供以下材料:
(1)岗位应聘申请表(可在附件中下载);
(2)学历、学位证书、成绩单、身份证和有关技能证书复印件;
(3)获奖证书复印件;
(4)论文、专利、专著目录及代表性论著。
3、特别说明:
欢迎研究领域与招聘岗位相关或相近的人员报名。
五、报名方式
1. 扫描二维码,或者电脑登录 https://imech.quanzhi.com/recruit

2. 申请特别研究助理岗位者请将申请材料发至实验室邮箱。邮件标题请按照“应聘岗位序号-姓名-专业-毕业学校-最高学历-毕业时间”填写
六、联系方式通信地址:北京市海淀区北四环西路15号,中国科学院力学研究所人力资源处
邮政编码:100190
电 话:82543862
投递邮箱及联系人:

职位属性
职位分类:科研助理
聘用方式:全职
工作经验:应届
工作地点:北京市
学科领域:能源动力
收藏机构介绍
中国科学院力学研究所
中国科学院力学研究所(以下简称力学所)创建于1956年,是以钱学森先生工程科学思想建所的综合性国家级力学研究基地,在国际力学界享有盛誉,为我国航空航天事业及国家经济社会发展做出了重要贡献。钱学森、钱伟长为第一任正、副所长;郭永怀副所长曾长期主持工作;继任所长为郑哲敏、薛明伦、洪友士、樊菁、秦伟、刘桂菊,现任党委书记刘桂菊、所长罗喜胜。
力学所明确并坚持自身发展定位,即坚持工程科学思想,聚焦制约国家重大任务的关键共性技术和核心科学问题,推动力学与相关学科的深度交叉,实现原始创新、系统集成、平台建设和人才培养的有机结合,建设国际一流科教融合工程科学研究基地。
力学所主要研究方向为:微尺度力学与跨尺度关联,高温气体动力学与跨大气层飞行,微重力科学与应用,海洋工程、环境、能源与交通中的重大力学问题,先进制造工艺力学,生物力学与生物工程等。
力学所现设有5个实体实验室。非线性力学国家重点实验室(LNM)、高温气体动力学国家重点实验室(LHD)、中国科学院微重力重点实验室(NML)、中国科学院流固耦合系统力学重点实验室(LMFS)、宽域飞行工程科学与应用中心。
更多招聘信息请联系我们
kxwj@scimall.org.cn